新加坡存在包含所有权及控制权条款的特定行业制度,此类制度涵盖各类投资(包括外国投资)。此外,根据《2018 年破产、重组及解散法》第 125 (1)(n) 条,若某公司被用于损害新加坡国家安全或利益,法院可下令对该公司进行清盘。
《重大投资审查法》于 2024 年 3 月 28 日生效,由重大投资审查办公室负责实施,该办公室隶属于贸易和工业部(简称 MTI)。
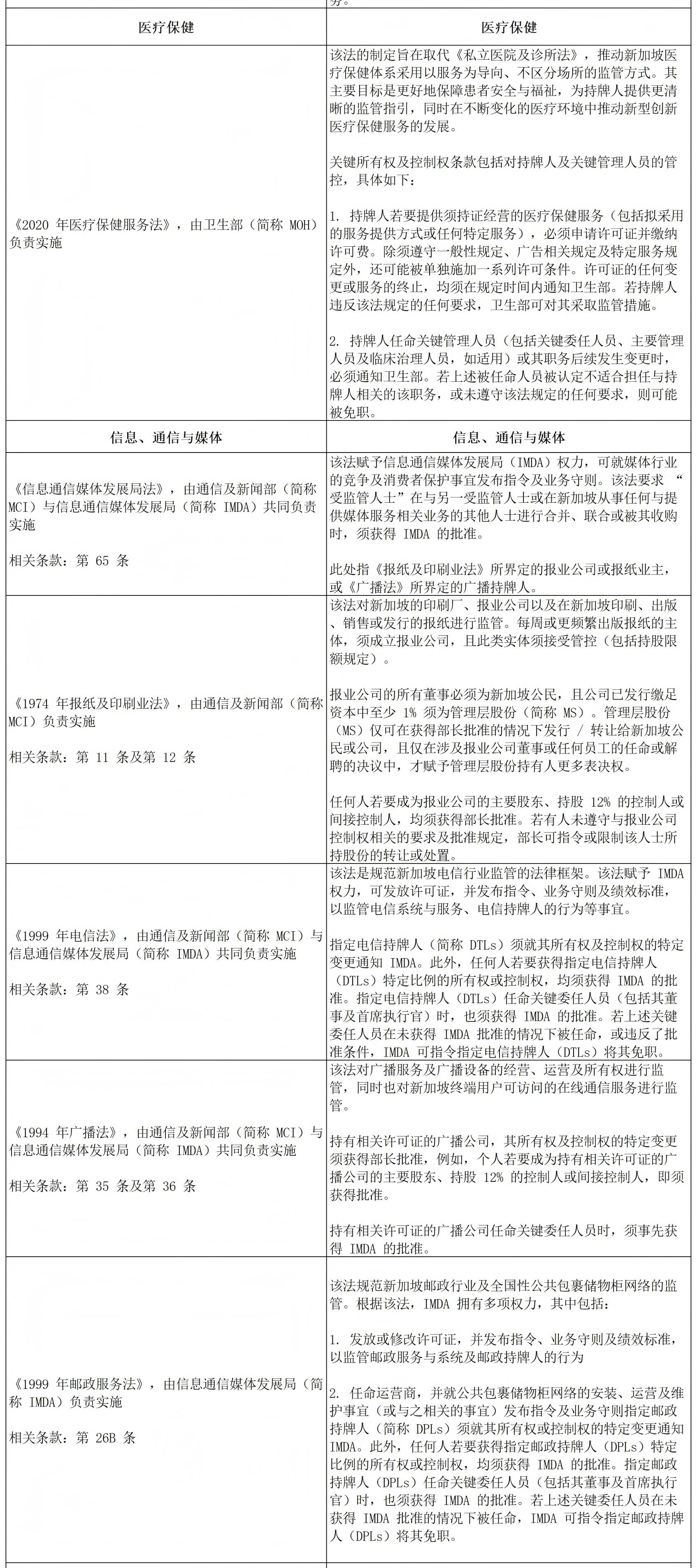
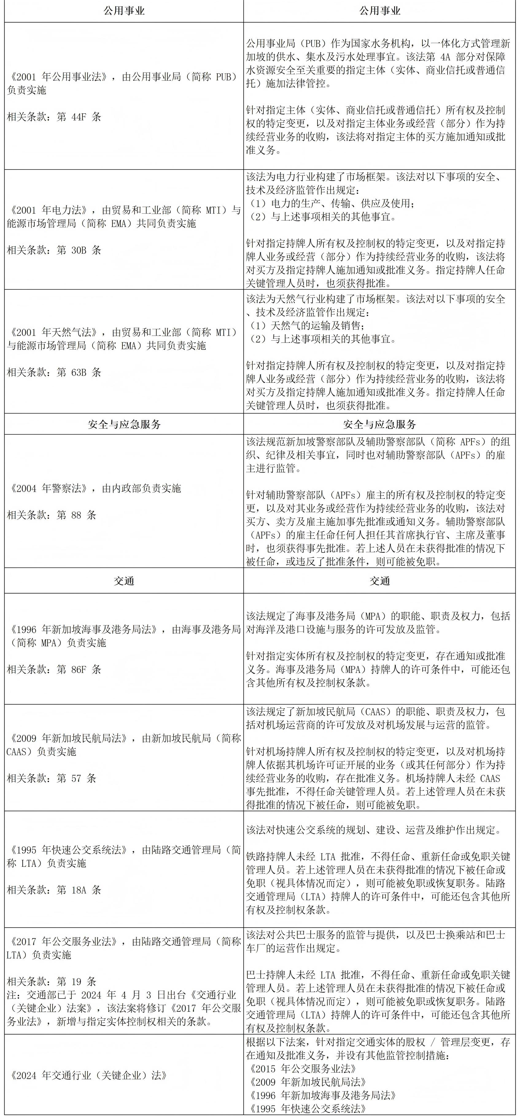
此外,以下特定行业制度包含所有权及控制权条款:



免责声明
法律及程序可能发生变更。本文仅提供一般性信息,不构成法律建议。若您在新加坡有跨境并购法律咨询需求,请立即联系我们咨询专业涉外律师。

